Дерево автоматизмов

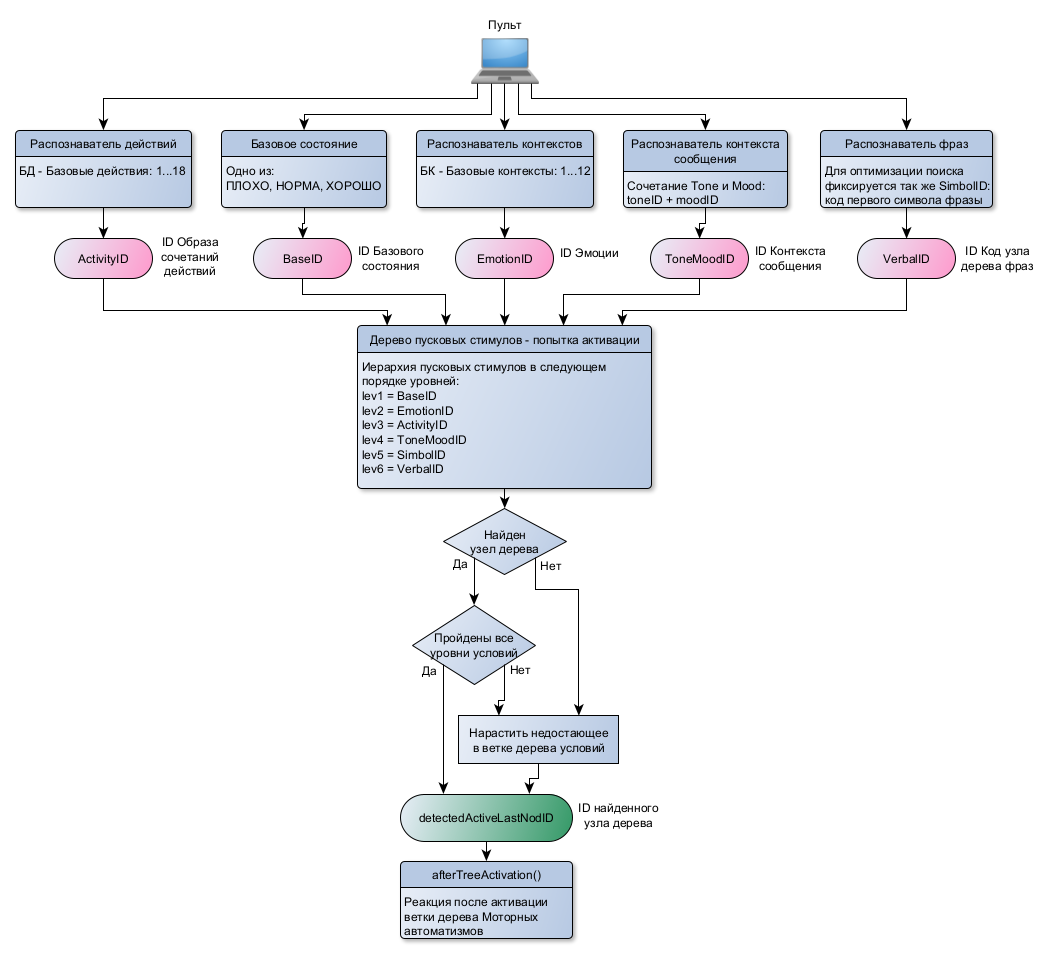
Дерево автоматизмов по аналогии с Деревом рефлексов является сложным составным Пусковым стимулом (Образом восприятия) с жесткой иерархией, задающей уровни активации. Для автоматизма их 6:
  1. BaseID – Базовое состояние
  2. EmotionID – Эмоция
  3. ActivitiID – комбинация Базовых действий
  4. ToneMoodID – комбинация Тона сообщения и Настроения Оператора в виде строки: toneID + moodID
  5. SymbolID – код первого символа фразы
  6. VervalID – код узла дерева фраз
Эмоция EmotionID по умолчанию зависит от комбинации текущих Базовых контекстов BaseStyleID, но может произвольно меняться в зависимости от состояния Психики Beast. Это позволяет выйти за рамки рефлекторного реагирования как реакции на изменения Базовых контекстов.
Древовидная структура определяет правила восприятия Пускового стимула по составляющим: возможны активации по уровням 1 – 2 – 3 – 4, но запрещены пропуски уровней в Образе: 1 – 2 – 4. Для ускорения поиска выделен дополнительный уровень SymbolID, что позволяет быстро находить фразу в Дереве фраз.

Если активировался не полный Образ, или вообще не нашлось соответствия Пусковых стимулов в Дереве автоматизмов, то недостающие узлы доращиваются и выдается узел конечной ветки detectedActiveLastNodID.